Lewatkan ke konten utama
Lihat Semua
Cari
Rak
Semua Buku
Gabung
Informasi
Konten
Semua Buku
Flexible Working Arran...
Alur Aplikasi Bekerja ...
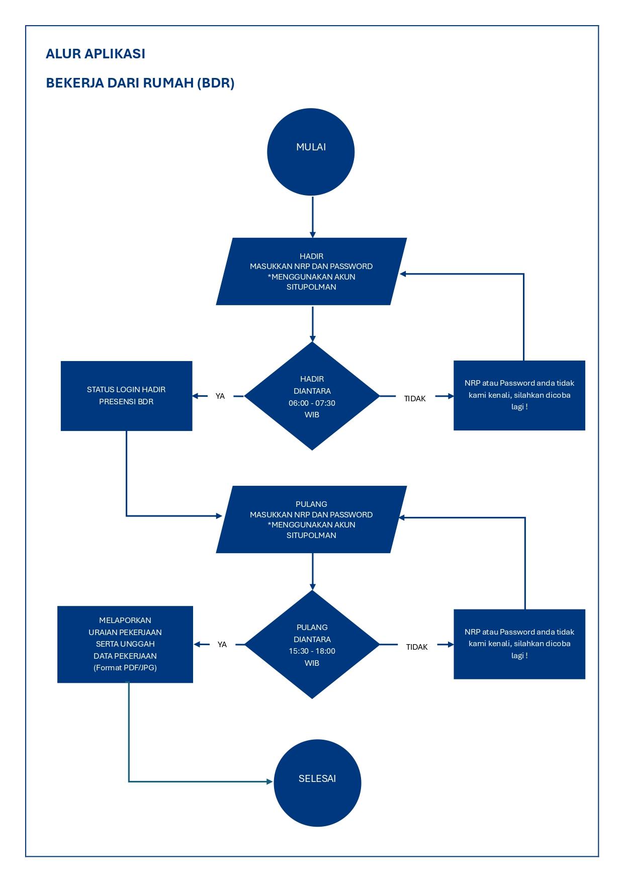
Alur Aplikasi Bekerja dari Rumah (BDR)
Enter section select mode
Selanjutnya
Panduan Penggunaan Flexible Working Arrangement
Kembali ke atas